Solicitações de Manutenção Telefônicas
Manutenções Telefônicas são atividades ou serviços desenvolvidos com a finalidade de estabelecer o funcionamento de um recurso de telecomunicação que se encontre paralisado ou com desempenho degradado e, também, para orientação dos usuários, a fim de esclarecer dúvidas relacionadas à utilização do serviço de telefonia.
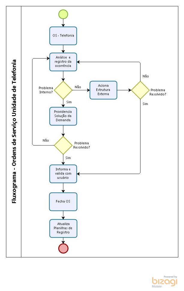
Todo atendimento será efetuado por intermédio de Ordens de Serviço. As solicitações são geradas através do COBALTO no link cobalto.ufpel.edu.br (no COBALTO acesse o menu lateral Infraestrutura).
CLIQUE ABAIXO e veja as orientações gerais para abertura de Ordens de Serviço ou para solicitações de novos terminais telefônicos, extensões de telefones, alteração de categoria de discagem e troca de local/endereço.
______________________
UNIDADE DE TELEFONIA – UTEL
Pelotas
Rua Gomes Carneiro, 01 -Campus Anglo, Bloco A, 3° andar, Sala 305
Telefone: +55 (53) 3284-3913
Capão do Leão
Avenida Eliseu Maciel – Campus Capão do Leão, Prédio 08
Telefone: +55 (53) 3275-7301













