Solicitações de Manutenção: cada Ordem de Serviço – OS deverá ser individualizada para cada ramal, ou seja, uma solicitação por ramal. Para agilizar o atendimento e não ter sua OS cancelada, ao efetuar uma solicitação de reparo o usuário deverá informar o número do ramal, o defeito, o prédio e a sala onde se localiza o setor e, se possível, informar um contato.
Exemplos de manutenções que podem ser solicitação: Manutenção de ramais mudos; Manutenção de ramais com ruído; Problemas para completar ligações; Atualização no Guia de Ramais; Esclarecimento de dúvidas quanto ao uso de ramais e recursos de telefonia, etc.
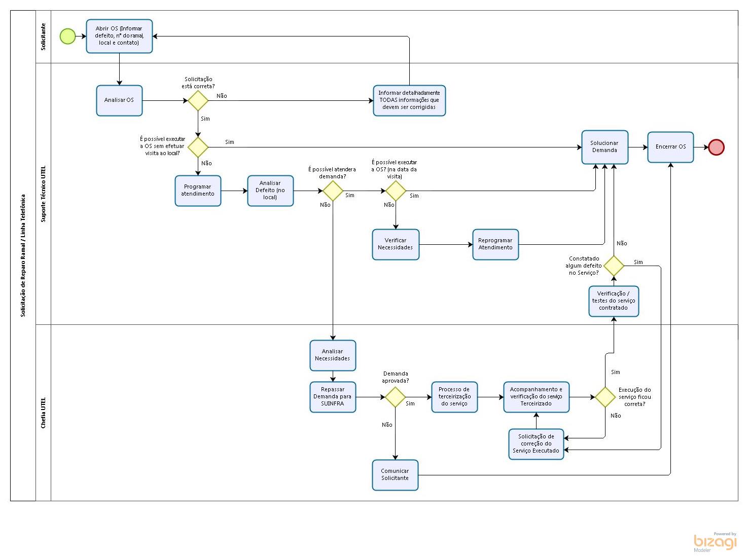
A figura abaixo demonstra o fluxograma para ordens de serviço:
CLIQUE ABAIXO e veja as orientações para solicitações de novos terminais telefônicos, extensões de telefones, alteração de categoria de discagem e troca de local/endereço.
UNIDADE DE TELEFONIA – UTEL
Pelotas
Rua Gomes Carneiro, 01 -Campus Anglo, Bloco A, 3° andar, Sala 305
Telefone: +55 (53) 3284-3913
Capão do Leão
Avenida Eliseu Maciel – Campus Capão do Leão, Prédio 08
Telefone: +55 (53) 3275-7301




