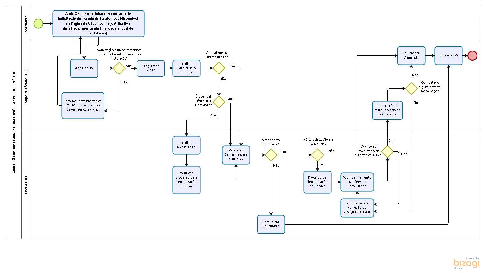
Solicitações de novos ramais / linhas telefônicas: este tipo de solicitação deverá conter a justificativa pelo qual está sendo efetuada a solicitação, fundamentando sua necessidade, onde a mesma estará sujeita a aprovação, uma vez que implicará em um gasto adicional para a UFPel. O solicitante deverá abrir uma OS solicitando a linha telefônica e preencher simultaneamente o Formulário Solicitação / Alteração de Ramais.
Esta solicitação será encaminha para a Superintendência de Infraestrutura, onde a necessidade será avaliada. Caso o pedido seja aprovado, a OS será executada.
A figura abaixo mostra o fluxograma do processo para criação de um novo ponto telefônico.
CLIQUE ABAIXO e veja as orientações gerais para abertura de Ordens de Serviço ou para solicitações de novos terminais telefônicos, extensões de telefones, alteração de categoria de discagem e troca de local/endereço.
UNIDADE DE TELEFONIA – UTEL
Pelotas
Rua Gomes Carneiro, 01 -Campus Anglo, Bloco A, 3° andar, Sala 305
Telefone: +55 (53) 3284-3913
Capão do Leão
Avenida Eliseu Maciel – Campus Capão do Leão, Prédio 08
Telefone: +55 (53) 3275-7301
E-mail: telefonia@ufpel.edu.br




