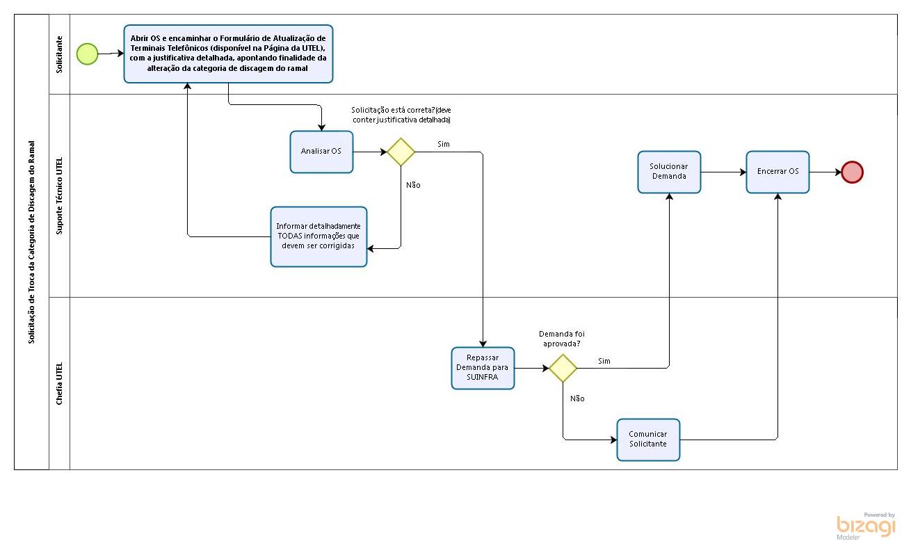
Solicitação para troca de categoria de discagem: a exemplo das solicitações de novos ramais, este tipo de solicitação deverá conter a justificativa pelo qual está sendo efetuada a solicitação, fundamentando sua necessidade, onde a mesma estará sujeita a aprovação (uma vez que poderá implicar em um gastos adicionais). O solicitante deverá abrir uma OS pedindo a alteração no ramal telefônico e preencher simultaneamente o Formulário Solicitação / Alteração de ramais.
Esta solicitação será encaminha para a Superintendência de Infraestrutura, onde a necessidade será avaliada. Caso o pedido seja aprovado, a OS será executada.
Abaixo temos o fluxograma do processo para alteração da categoria de discagem.
CLIQUE ABAIXO e veja as orientações gerais para abertura de Ordens de Serviço ou para solicitações de novos terminais telefônicos, extensões de telefones e troca de local/endereço.
UNIDADE DE TELEFONIA – UTEL
Pelotas
Rua Gomes Carneiro, 01 -Campus Anglo, Bloco A, 3° andar, Sala 305
Telefone: +55 (53) 3284-3913
Capão do Leão
Avenida Eliseu Maciel – Campus Capão do Leão, Prédio 08
Telefone: +55 (53) 3275-7301




